红外热像成像测温原理
自然界中除了人眼看得见的光(通常称为可见光),还有紫外线、 红外线等非可见光。自然界中温度高于绝对零度(-273℃)的任何物体,随时都向外辐射出电磁波(红外线),因此红外线是自然界中存在最广泛的电磁波,并且热红外线不会被大气烟云所吸收。随着科技的日新月异,利用红外线这一特性,采用应用电子技术和计算机软件与红外线技术的结合,用来检测和测量热辐射。物体表面对外辐射热量的大小,在热敏感传感器获取不同热量差,通过电子技术和软件技术的处理,呈现出明暗或色差各不相同的图像,也就是我们通常说的红外线热成像;将辐射源表面热量通过热辐射算法,实现了热像与温度之间的换算。

人体测温报警工作原理
将红外热像测温摄像机安装在进出通道,让镜头直视通道的卡口位置,在被检测点位配置一个黑体仪,做被检人员的温度参考校正,测温摄像机对迎面过卡口人流的面部、额头进行在线实时测温。人体额头的散热较快,或者摄像机安装位置与被检测者距离不同,人额头正常温度红外监测范围约为33-35℃,可通过技术手段(黑体参考、辐射率调整等)进行温度校正至37度,当测温原始温度超过35℃(修正温度大于37℃),即疑似发热,超过37.5℃即疑似发烧。所以在红外测温时可设置37.5℃为超温报警阀值,当监测画面内发现超过报警阀值温度的目标时,立即智能报警;报警温度阀值可以根据实际情况进行实时调整。

图示说明:卡口型测温报警使用场景实际拍摄图
测温结果热图显示
如下图所示,红外热像可以根据不同的场景,支持多种热图显示,包括多种伪彩色和热黑、热白模式,在全画幅上可以实时的显示最高温、最低温、平均温;每个温度点可以加载光标,并将温度以字符叠加的方式在图像上显现。

图示:全屏测温模式
为了在全画幅中监测更多的人脸,可以在画面中,分出多个的监测区域,让每个区域的最高温、最低温、平均温都显示出来,同样以光标加温度字符叠加的方式在图像上显现。为了显示更加直观,每个区域可以设定超温报警线,当每个区域有超过预设的报警阀值时,最高温度可以自动显示为红色外,还可以输出报警信息,让值守人员准确、直观锁定体温异样的人员。

图示:分区测温模式
特别提示:为了提升测温精度(误差±0.1℃),本系统增加黑体仪器做测温精准校准。
测温数据分析和存储
前端双光谱测温摄像机支持7*24小时不间断工作,后端图像测温综合智能管理平台软件将前端采集到的温度与图像数据实时显示、分析,并预警响应,根据防控需要,可以对视频图像和测温数据分别存储;测温综合智能管理平台系统也可对温度数据进行智能分析,将温度数据图表化,形成温度数据变化表。在后期调用回放录像时,可调取出每一个监测设备对每一个受控对象的图像和温度值;在历史图像回放过程中,即使没有叠加温度信息显示的图像,也可以在录像文件中二次查询温度值。
系统构成及技术特征
红外热成像技术成熟,采用此技术的双光谱测温摄像机是非常有效的测温设备之一,配备以热像测温平台,就可以快速构建一个简单、适用、可靠、智能、便捷的测温系统;其系统核心技术及应用说明如下:
双光谱测温摄像机
1、双光谱测温摄像机支持1-10米距离测温,7*24H 不间断运行,永远在线对目标进行监测、测温、预警。
2、每个双光谱测温摄像机所检测区域,单屏图像可以再划分为32个不同检测区域,每个区域可以单独命名,每个区域的最高温、最低温、平均温可同屏显示,也可以单独定义每个区域报警阀值。
3、对目标监测及时,温度显示、超温报警,双光谱测温摄像机内置智能芯片和算法,设备可靠性高。
4、双光谱测温摄像机监测的数据与手持枪测温数据基本吻合,并采用AI 智能运算,因不同监测距离、不同环境温度下测温数据,可实时的补偿或校正。
5、双光谱测温摄像机全硬件化设计,集成度高、性能稳定可靠,功能完备、系统功耗小,环保易用,系统部署简单,与监控通用摄像机工作类似,可实施性强。
6、双光谱测温摄像机支持安防标准协议,轻松实现专业应用到传统安防系统接入,大大提升系统易用性。
图像测温综合智能管理平台
1、专注于对目标测温的需求而开发,可结合检验检疫布防、电力测温、安全监测、出入口控制等行业的业务应用。
2、温度数据与视频图像同步存储,图像回放中显示温度数据,在非检测区域内的图像,回放历史数据时也可以展现温度数据。
3、系统使用简单、直观;已经具备测温预警、报警、联动控制、大数据分享等智能化的应用,并有进一步的提升空间,如人脸识别加测温。
4、平台图像传输支持Onvif / GB.T28181 标准协议多级联网、可与现有医疗、安监、远程应急指挥中心实现数据互通、共享。
5、系统具有全自主知识产权,可根据用户的实际需求订制开发。
多光谱测温摄像机技术规格说明

多光谱测温摄像机尺寸图


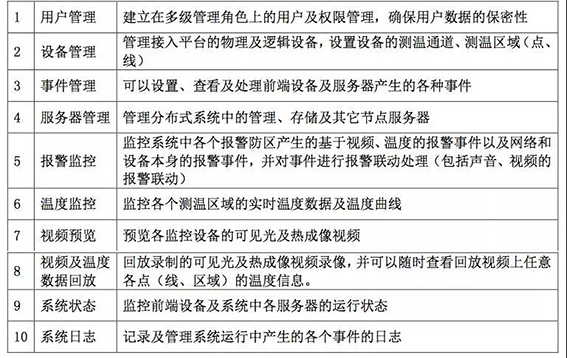
美赞美智鉴图像测温综合智能管理平台功能说明表


图示说明:多光谱测温平台界面展示(可选蓝色界面)
平台服务器工作站配置技术要求
处理器:英特尔® I7 或至强® E5 四核或以上处理器,主频1.7G以上
内存:16GB, DDR4
硬盘空间:2T以上系统硬盘,6T数据硬盘容量(企业级SAS 3.5寸硬盘(7200转))
显卡:2GB 以上
网络适配卡:双千兆网卡
鼠标及键盘:Windows兼容鼠标及标准Windows键盘
USB接口: 4个USB 3.0以上
预装操作系统:Windows Server 2012 R2
预装数据库:Microsoft SQL Server2012 R2
系统配置表

系统应用的最大优势:
无需工作人员零距离检查通关人员,远距离测温既尊重了彼此隐私也减少了交叉感染的风险;综合智能测温平台系统实现了无人化操作,可实时储存也可及时智能报警,且可以满足事后查证的需要,还可以杜绝人为操作的疏忽、提升工作效率、增加安全感,减员增效。
沪公网安备 31011202001934号